An app to help people connect with people to decrease loneliness. It will also offer free and paid mental health support services to overcome loneliness and any mental health issue that this might bring, such as anxiety and depression.


Design an app that helps people connect with people to decrease loneliness that is different to any other existing community apps. My Village focusses on positive interactions to have a positive mental wellbeing and decrease loneliness. Mu Village also offers free and paid Psychological support services so the users can easily access the services when they need them.
This was a self-motivated project under the direction of Dr. Fiona Chatteur and Andy Wana, Lecturers at the final Capstone project from the Master’s Degree at Torrens University / Billy Blue. I was responsible for the pitch, primary and secondary research, experience strategy, design of the app and usability testing. The project was completed in 12 weeks
Secondary research, such as competitor analysis was conducted; literature was also reviewed to learn about loneliness and how it can impact mental wellbeing. Primary research, combining qualitative and quantitative research was also conducted to learn how such app could help the users.
Six experts, such as psychologists and social workers were interviewed over fourteen days to learn how loneliness can impact people and how a community app could help people connect with people in order to decrease loneliness and maintain a healthy mental wellbeing.
A ten, open-ended and closed ended question survey of fifty five people of varying gender, age, relationship status and location was conducted to gather supporting information to learn how such app could help users. The youngest participant is 18 years old and the oldest is over 65 years old.
The people interviewed fell into two categories and because of that, two personas were created for a good design process.
The research showed how people were impacted by loneliness during Covid-19, specially during the lockdown period. The research also showed how the geographical location had a greater impact on loneliness because the participants based in Victoria, Australia and in the United States had more restrictions and suffered more social isolation than the participants bases in Sydney, for example. The participants in Sydney despite suffering loneliness during lockdown, were feeling a bit more positive post-lockdown.
The participants were not only impacted by social isolation and the loneliness that being isolated brings. Some of them also lost their jobs which added feelings of anxiety. Miraa Best, one of the psychologist said on the interview, “people don’t know when this disaster is going to end and that leads to anxiety and depression”.
The user research showed that My Village should provide:
I used all the qualitative and quantitative data I gathered during the research process to create two user personas, Bianca being the primary persona and a regular user that wants to meet likeminded people that have interests and hobbies in common. Shawn is the secondary persona, he is a psychologist who uses the platform to offer psychological services.
I used the personas throughout the project to facilitate discussions about my user’s needs, desires, goals and varying contexts of use. The two personas helped me guide design decisions, priorities, and create empathy amongst My Village and myself.
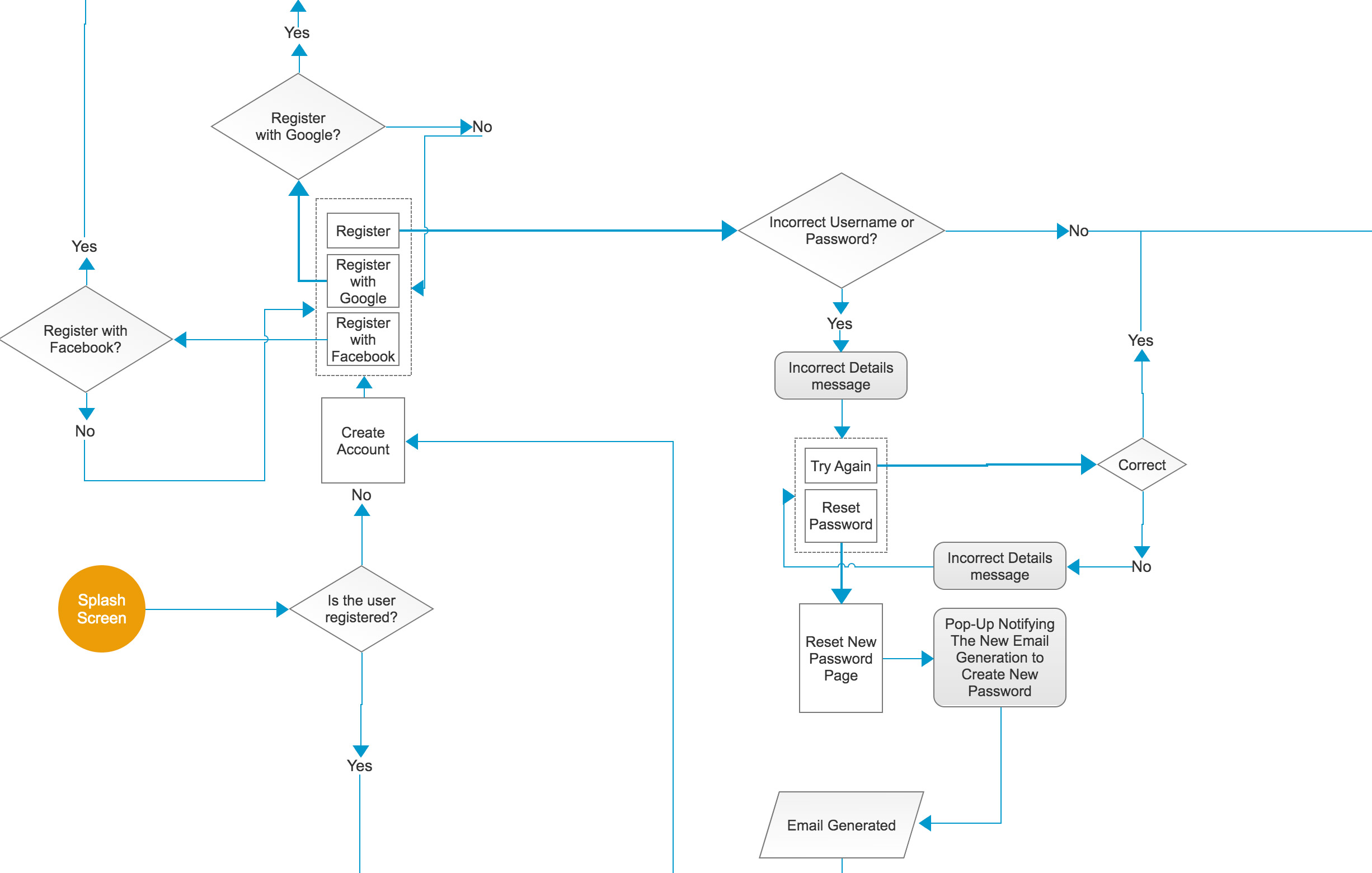
In the planning phase, I got a bit deeper into the specifics of planning for My Village and I created user flows. When I created the user flows, I moved from thinking about consumer needs at a theoretical level to visualising the product and how it would meet those needs. The user flows allowed me to consider how the user would interact with the app and I used them in order to generate, refine, and communicate.
These are some snippets of the user flows:


I created all the sketches for My Village and I conducted user testing with 5 participants. All the learnings and findings from the user testing were applied to design the prototype in Sketch and Axure. Bellow are some of the sketches examples.
When I defined the primary pathways my personas would explore through the app, I developed several key user journeys to be able to conceptualise and structure the content and functionality. I thought about the user goals, behaviours, opportunities and how the interface would help support the user journey. I designed the prototype in Sketch and the interactions where added in Axure. The deadline was tight so I designed a mid-fidelity prototype.
After completing all the user research and the UX design steps, I conducting user testing; during the user testing sessions I learned the improvements that needed to be implemented and I wrote a report. I took the learnings into consideration and after that, I defined the looks, the aesthetics, and I brought the App’s personality to life.

Different logos were created for My Village, however, this latest one was chosen as the final logo. The lines on the second half of the logo represent unity, an important value to build a strong sense of community.

I conducted colour psychology research in order to find the most suitable and meaningful colours for My Village. The orange colour represents community, friendship, pleasure, family, fulfilment and loyalty.The green colour represents growth, health, renewal, prosperity, survival and safety.